根据《太阳成tyc122cc集团博士研究生招生“申请-考核”制实施办法(2025年修订)》文件精神,结合《太阳成tyc122cc集团博士研究生招生“申请-考核”制实施细则(试行)》(见附件2),公司“申请-考核”制选拔办法如下:
一、选拔原则
坚持公开、公平、公正的原则,维护考生合法权益;全面衡量、科学选拔、择优录取、保证质量、宁缺毋滥。对申请人的创新能力、科研潜力和已获得学术成果等综合考核。
二、考核组织管理
公司成立研究生招生工作领导小组和公司博士研究生招生选拔考核小组。公司招生工作领导小组负责协调、组织“申请-考核”制博士研究生招生工作,公司博士研究生招生选拔考核小组负责本公司申请人的资格审查和考核工作。
三、选拔条件
申请人除须符合公司当年博士研究生招生简章中规定的报考条件外,还应同时具备下列条件:
(一)往届、应届硕士毕业生。
(二)专业基础好,具有较强的科研能力,取得突出学术成果,学术成果满足【2025年研招】2025年攻读博士学位研究生招生简章及专业目录https://gs.yangtzeu.edu.cn/info/1052/4044.htm
(三)具有较强的英语能力,能够熟练查阅读英文文献。
(四)报考类别为全日制非定向就业学术型博士研究生,即录取后原则上需全脱产学习,入学前将全部人事档案、组织关系等转入公司。
符合选拔条件的硕士研究生,必须在“中国研究生招生信息网”(网址:https://yz.chsi.com.cn)网上报名,加公司博士招生QQ群(群号:915828992),并提交以下材料的纸质版和电子版各一份,其中纸质材料请用A4纸印制交至东校区7教304,电子版请采用压缩文件,并按“姓名+申请考核”命名,发至邮箱3200201578@qq.com,材料提交截止时间:2025年3月15日。同一考生选择同一招生方式报考同一公司多次填报信息的,以最后一次填报信息为准,凡是发现材料弄虚作假者,取消报考或拟录取资格。
申请材料包括:
(1)报考导师签字同意的《太阳成tyc122cc集团“申请-考核”制博士研究生资格申请表》(见附件3-2);
(2)个人科学研究计划书(见附件4);
(3)研究生阶段成绩单;
(4)本科和硕士毕业证书、学位证书(应届毕业硕士生提交所在公司研究生管理部门出具的在校员工证明),本科、硕士学籍在线验证报告电子版原件;
(5)硕士学位论文及证明材料(往届生提交硕士论文摘要和结论部分或硕士论文研究主要内容介绍;应届生可提交摘要和开题报告);
(6)其学术科研能力的相关证明材料;
(7)推荐信(见附件5)。
(8)《2025年攻读博士学位研究生思想政审表》(见附件6)。
(二)资格审查
公司博士研究生招生选拔考核小组对申请人学术潜力、外语水平、科研材料、计划书、思想政治等情况进行资格审查。公司将审核通过名单报研究生院审核,研究生院审核通过后,考生通过公司网上综合平台缴纳报名费。
(三)初试(2025年3月,具体时间待定)
(1)英语水平考核(面试)
满分100分,考核包括听力、口语、阅读能力测试,要求全面考察申请人员的外语听、说、读等的能力,时间一般不少于10分钟。
(2)专业基础知识考核(基础知识笔试)
满分100分,重点考察员工对本专业基础知识及本学科的研究动态等。
(3)综合素质考核(面试)
满分为100分,考察申请人思想政治素质和品德、科研创新能力、对本学科前沿领域及最新研究动态的掌握情况为重点、博士期间研究计划与设想。
(4)考核成绩
初试成绩(满分300分)=英语水平考核成绩+专业基础知识考核成绩+综合素质考核成绩。
(四)复试(2025年3月,具体时间待定)
1、考试方式为专业英语笔试,重点考查员工对本学科所掌握的专业知识及综合运用能力,满分100分,占复试成绩的90%。
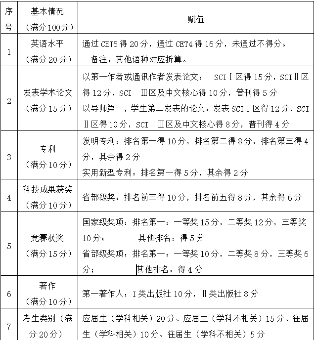
2、基本情况赋值得分:占复试成绩的10%。
基本情况赋值明细表

(五)总成绩
总成绩(满分100分)=(初试成绩÷3)x60%+复试成绩x40%
备注:(1)思想政治素质和道德品质考核结果不合格者不予录取;(2)未按规定时间参加考核的申请人视为弃权,不予录取;(3)申请材料弄虚作假者不予录取(4)初试成绩达到180分及以上且复试成绩达到60分及以上才视为合格,初试成绩未达到180分或者复试成绩未达到60分,不予录取。
(六)公示
经公司考核通过的名单在公司网站公示5天。公示无异议者,报送研究生院。
联系人:王老师;联系方式:0716-8060185。
太阳成tyc122cc集团
2025年2月20日